山东商务职业学院位于开放前沿的海滨城市——烟台,是经山东省人民政府批准设立、教育部备案的省属公办全日制普通高校。学校现有烟台和济南两个校区。烟台校区坐落于烟台市国家级高新区的中心地带,背靠高新产业,北临大海,风景秀丽,环境宜人,教育文化氛围浓郁;济南校区位于济南市历城区。学校烟台校区占地1418亩,校舍建筑面积42.4万平方米,总投资达11亿多元。目前,学校面向全国20余个省市招生,在校生17000余人。学校建立了一支学历层次高、专业结构好、实践能力强、年龄梯度合理的教学与科研队伍。学校现有教师728人,教授、副教授235人,专任教师中“双师型”教师占90%以上,博士研究生学历12人,硕士以上研究生学位占80%。
一、合作基本情况
我公司自2018年与山东商务职业学院建筑工程学院签订协议,开展校企合作专业共建工作,双方共建专业为建筑工程技术专业,2018年,实现首次招生。
目前已合作2018级-2020级的校企协同育人工作,其中,2018级新生报到30人,2019级新生报到31人,2020级新生报到35人,2021级35人,目前共有108名在校生。
二、校企合作办学情况
(一)完善校企合作办学机制
从专业宣传、生源保障到专业教学、学生管理再到实训实习、就业保障建立起了一整套的运行管理机制,有效确保了校企合作办学工作的运行顺畅与高效规范。包含制定了《校企合作办学专业招生管理与奖惩办法》、《校企合作办学学生管理办法》、《校企合作专业学生顶岗实习管理办法》、《校企合作专业学生企业奖学金考评与发放标准》等规章制度等。
(二)、校企合作办学运行过程
1、招生一体化,确保了生源数量与质量
企业专门成立招生团队,制定招生政策,按区域进行分工,通过各地区高中、中职院校、单招培训机构对接、夏考咨询会、专业宣讲会、网络媒体等多渠道多手段开展我院合作专业的宣传招生工作。


院校与咨询会招生宣传
2、参与学生管理,注重培养学生职业素养
企业选派企业班主任进校进班,配合开展学生管理工作。制定了一系列的学生管理活动和实施细则,其中包括开设了“智筑精英”企业奖学金、助学金;定期开展企业专家讲座与主题班会;开展职业素质拓展训练,培养学生职业素养;积极组织开展职业技能大赛,锻炼学生实操水平等。学生管理工作侧重于对学生职业素质、企业文化融通等方面的培养,充分体现了校企合作办学的优势。


2018级开班仪式


2019级迎新活动与入学讲座




2018年9月25日《凝聚力》户外课程

2019年5月7日《EPC绿色发展与装配式建筑》专家讲座

2019年11月5日“智筑精英”奖学金颁发

2019年11月3日“智筑精英”奖学金颁发

2019年5月8日素质拓展活动

2019年11月5日素质拓展活动


2020年11月5日大学生素质拓展活动
3、课程教学情况
(1)校企制定人才培养方案,优化专业课程体系
企业参与和学院共同制定人才培养方案,充分利用双方的资源与优势,达到专业与职业互融、课程与技能互融、教师与师傅互融、校园文化与企业文化互融、教学过程与生产过程互融,使学生获得从职业基本能力到职业核心能力再到职业拓展能力的递进式增长与发展。




专业课程体系建设
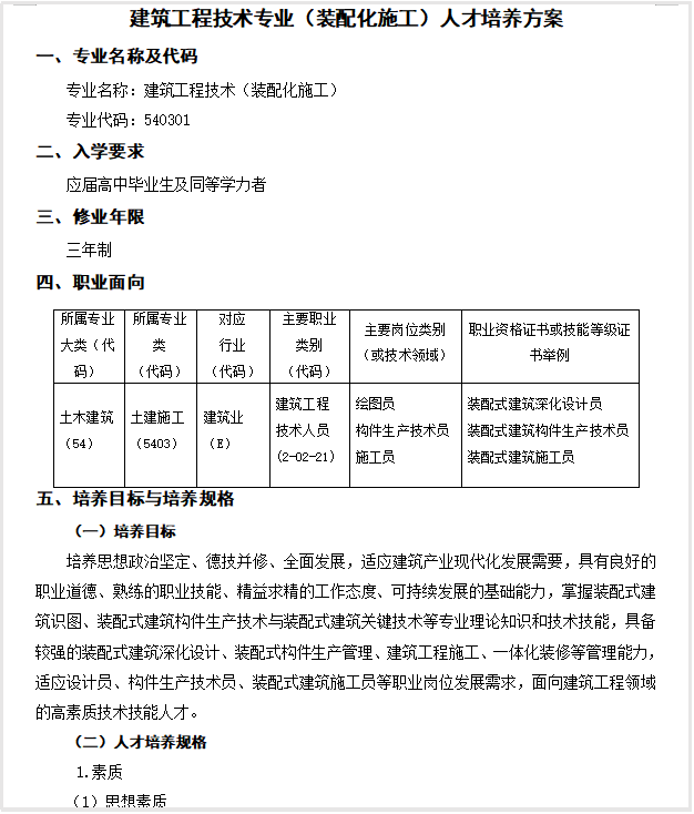
(2)专业教学合作专业
建筑工程系合作共建专业为建筑工程技术(装配化施工方向)专业。
建筑工程技术专业(装配化施工方向)共设置了5门核心课程,进行职业教育课程能力本位的项目化改造与课程设计。《建筑产业现代化概论》、《装配式结构工程识图与深化设计》、《装配式混凝土结构构件生产》、《装配式混凝土结构工程施工》、《装配式钢结构施工》。
认知实习、顶岗实习教学实践等课程,进行职业教育课程能力本位的项目化改造与课程设计。


企业老师上课



2019年5月6日企业老师带实训课程上课
4、师资队伍建设情况
为服务装配式建筑人才培养,积极推动产教融合创新发展, 合作企业积极组织汇聚高职院校、科研院所、行业学会、企业机构等自愿组成,共同发起,成立全国性、开放性、非营利性的山东省建筑产业现代化教育联盟。作为联盟副秘书长单位积极组织联盟内会员开展资源共建整合与共享,汇聚教育与建筑产业力量,打造职业教育协同发展平台。在资源共建共享、师资队伍建设方面发挥了积极作用,对校企合作人才培养工作具有积极有效的推动和促进。



装配式建筑高职教育系列教材发布



高校BIM技术创新联盟建设研讨教育教学资源共享
2018年7月,在威海职业学院成功举办装配式建筑卓越师资培训班和装配式建筑套筒灌浆技术培训班;2019年7月,在内蒙古呼和浩特成功举办装配式建筑方向课程教学研修班;2019年12月12日-13日,在山东水利职业学院组织召开了建筑类专业装配式方向人才培养方案研讨会。






建筑类专业装配式方向人才培养方案研讨会
5、实习实训情况
实训基地共建共享,提升办学条件,推进产教融合,人才培养与岗位需求有效对接,企业在参与校企合作办学的过程中,充分遵循调研,不断开发和拓展协议就业资源,充足实习与顶实践岗位,确保合作专业学生的实习与就业渠道,尤其是装配式建筑企业及岗位的开发,在保证企业自身实习安置的同时,解决了区域跨度带来的便利上、安全上及周期等诸多问题。就业资源与岗位匹配度较高。

2019年5月6日学生参观山东巨翔构件厂


2019年5月7日学生参观江苏省建项目


企业走进班级进行宣讲




学生现场咨询、面试并签订实习合同
共安排七家联盟企业供30名学生选择,其中,21名同学选择企业实习,5名同学专升本,3名同学自主择业,1名当兵。去掉专升本和当兵入伍同学,就业率达90%。


“暖心校企合作 心系学子成长”活动


五、校企合作办学成效
逐步完善一体化育人制度,解决制约校企合作发展的瓶颈,建设校企双主体育人的协作机制。通过“双师型”教师队伍的联合培养建设、学术与技术交流等激发了教师积极向上的活力和责任意识;通过企业奖学金、职业素养课程、技能大赛,学生的学习主动性增强、对企业的认同感和忠诚度提高,推动了教学改革的顺利进行。
实施“虚实结合,学训一体”的人才培养模式,教学安排在具有仿真实境的课堂教学环境和真实的施工现场中交替进行,校企双主体参与人才培养专业基础、核心技术、顶岗实习三阶段落实到位,成效显著。
企业参与育人全过程,共同制定人才培养方案,构建课程体系和内容,组建校企优质师资协同育人,按照企业标准进行考核认定,实现人才的培养与企业需求的高度吻合。
地址:山东省济南市历下区解放东路27号万斯达大厦
客服电话:0531-81286196
备案号:鲁ICP备19035862号 山东万斯达智筑教育科技有限公司版权所有